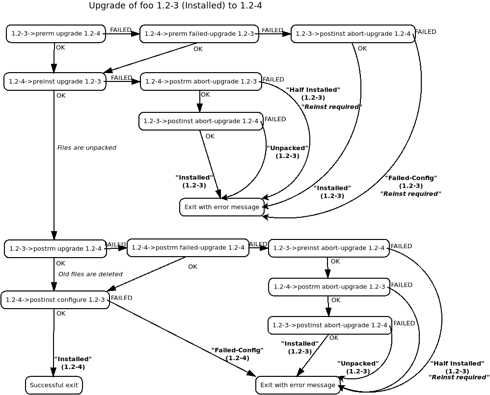
9. Maintainer script flowcharts
The flowcharts [1] included in this appendix use the following conventions:
maintainer scripts and their arguments are within boxes;
actions carried out external to the scripts are in italics; and
the
dpkg
status of the package at the end of the run are in bold type.

Installing a package that was not previously installed

Installing a package that was previously removed, but not purged

Upgrading a package

Removing a package

Purging a package previously removed

Removing and purging a package