Debian Project Leader Elections 2007
Time Line
Nomination period: | February 4th 00:00:01 UTC, 2007 | February 25th 00:00:00 UTC, 2007 |
---|---|---|
Campaigning period: | February 25th 00:00:01 UTC, 2007 | March 18th 00:00:00 UTC, 2007 |
Voting period: | March 18th, 00:00:01 UTC, 2007 | April 8th, 00:00:00 UTC, 2007 |
Please note that the new term for the project leader shall start on April 17th, 2007.
Nominations
- Wouter Verhelst [[email protected]] [platform]
- Aigars Mahinovs [[email protected]] [platform]
- Gustavo Franco [[email protected]] [platform]
- Sam Hocevar [[email protected]] [platform]
- Steve McIntyre [[email protected]] [platform]
- Raphaël Hertzog [[email protected]] [platform]
- Anthony Towns [[email protected]] [platform]
- Simon Richter [[email protected]] [platform]
The ballot, when ready, can be requested through email by emailing [email protected] with the subject leader2007.
Debate
Don Armstrong and David Nusinow have volunteered to be a debate moderator. A transcript of the debate is available for review.
Data and Statistics
This year, like always, statistics are being gathered about ballots received and acknowledgements sent periodically during the voting period. Additionally, the list of voters will be recorded. Also, the tally sheet will also be made available to be viewed. Please remember that the project leader election has a secret ballot, so the tally sheet will be produced with the hash of the alias of the voter rather than the name; the alias shall be sent to the corresponding voter along with the acknowledgement of the ballot so that people may verify that their votes were correctly tabulated. While the voting is open the tally will be a dummy one; after the vote, the final tally sheet will be put in place. Please note that for secret ballots the md5sum on the dummy tally sheet is randomly generated, as otherwise the dummy tally sheet would leak information relating the md5 hash and the voter.
Quorum
With the current list of voting developers, we have:
Current Developer Count = 1036 Q ( sqrt(#devel) / 2 ) = 16.0934769394311 K min(5, Q ) = 5 Quorum (3 x Q ) = 48.2804308182932
Quorum
- Option1 Reached quorum: 337 > 48.2804308182932
- Option2 Reached quorum: 142 > 48.2804308182932
- Option3 Reached quorum: 268 > 48.2804308182932
- Option4 Reached quorum: 346 > 48.2804308182932
- Option5 Reached quorum: 342 > 48.2804308182932
- Option6 Reached quorum: 340 > 48.2804308182932
- Option7 Reached quorum: 298 > 48.2804308182932
- Option8 Reached quorum: 183 > 48.2804308182932
Majority Requirement
All candidates would need a simple majority to be eligible.
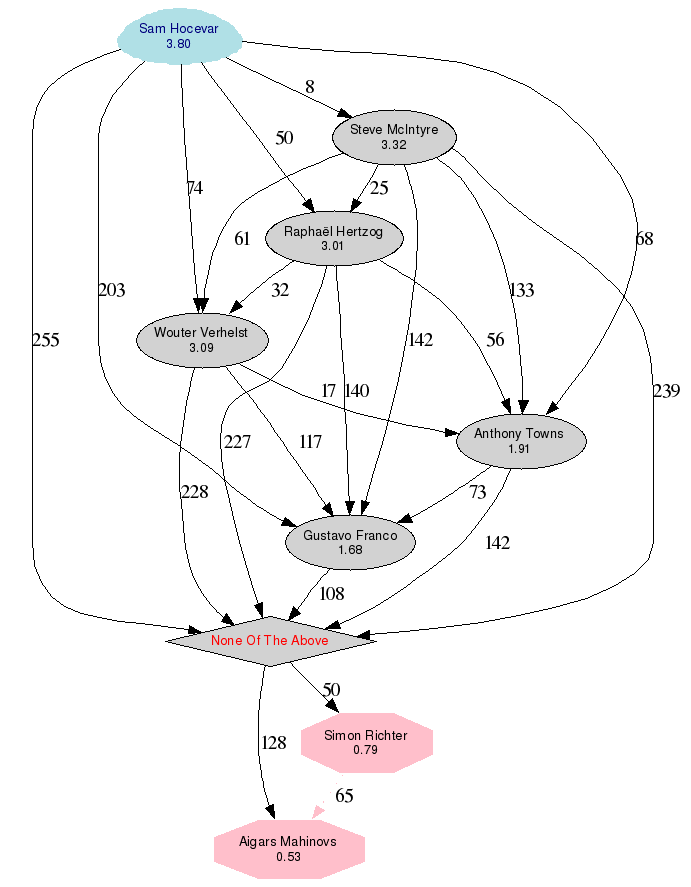
Outcome
In the graph above, any pink colored nodes imply that the option did not pass majority, the Blue is the winner. The Octagon is used for the options that did not beat the default.
- Option 1
Wouter Verhelst
- Option 2
Aigars Mahinovs
- Option 3
Gustavo Franco
- Option 4
Sam Hocevar
- Option 5
Steve McIntyre
- Option 6
Raphaël Hertzog
- Option 7
Anthony Towns
- Option 8
Simon Richter
- Option 9
None Of The Above
In the following table, tally[row x][col y] represents the votes that option x received over option y. A more detailed explanation of the beat matrix may help in understanding the table. For understanding the Condorcet method, the Wikipedia entry is fairly informative.
Option | |||||||||
---|---|---|---|---|---|---|---|---|---|
1 | 2 | 3 | 4 | 5 | 6 | 7 | 8 | 9 | |
Option 1 | 340 | 247 | 163 | 163 | 181 | 219 | 331 | 337 | |
Option 2 | 28 | 38 | 31 | 45 | 37 | 91 | 94 | 142 | |
Option 3 | 130 | 255 | 75 | 129 | 121 | 170 | 239 | 268 | |
Option 4 | 237 | 329 | 278 | 211 | 227 | 252 | 330 | 346 | |
Option 5 | 224 | 344 | 271 | 203 | 215 | 264 | 330 | 342 | |
Option 6 | 213 | 342 | 261 | 177 | 190 | 240 | 326 | 340 | |
Option 7 | 202 | 307 | 243 | 184 | 131 | 184 | 287 | 298 | |
Option 8 | 42 | 159 | 73 | 43 | 58 | 56 | 109 | 183 | |
Option 9 | 109 | 270 | 160 | 91 | 103 | 113 | 156 | 233 |
Looking at row 2, column 1, Aigars Mahinovs
received 28 votes over Wouter Verhelst
Looking at row 1, column 2, Wouter Verhelst
received 340 votes over Aigars Mahinovs.
Pair-wise defeats
- Option 1 defeats Option 3 by ( 247 - 130) = 117 votes.
- Option 4 defeats Option 1 by ( 237 - 163) = 74 votes.
- Option 5 defeats Option 1 by ( 224 - 163) = 61 votes.
- Option 6 defeats Option 1 by ( 213 - 181) = 32 votes.
- Option 1 defeats Option 7 by ( 219 - 202) = 17 votes.
- Option 1 defeats Option 9 by ( 337 - 109) = 228 votes.
- Option 4 defeats Option 3 by ( 278 - 75) = 203 votes.
- Option 5 defeats Option 3 by ( 271 - 129) = 142 votes.
- Option 6 defeats Option 3 by ( 261 - 121) = 140 votes.
- Option 7 defeats Option 3 by ( 243 - 170) = 73 votes.
- Option 3 defeats Option 9 by ( 268 - 160) = 108 votes.
- Option 4 defeats Option 5 by ( 211 - 203) = 8 votes.
- Option 4 defeats Option 6 by ( 227 - 177) = 50 votes.
- Option 4 defeats Option 7 by ( 252 - 184) = 68 votes.
- Option 4 defeats Option 9 by ( 346 - 91) = 255 votes.
- Option 5 defeats Option 6 by ( 215 - 190) = 25 votes.
- Option 5 defeats Option 7 by ( 264 - 131) = 133 votes.
- Option 5 defeats Option 9 by ( 342 - 103) = 239 votes.
- Option 6 defeats Option 7 by ( 240 - 184) = 56 votes.
- Option 6 defeats Option 9 by ( 340 - 113) = 227 votes.
- Option 7 defeats Option 9 by ( 298 - 156) = 142 votes.
The Schwartz Set contains
- Option 4
Sam Hocevar
The winners
- Option 4
Sam Hocevar
Debian uses the Condorcet method for voting.
Simplistically, plain Condorcets method
can be stated like so :
Consider all possible two-way races between candidates.
The Condorcet winner, if there is one, is the one
candidate who can beat each other candidate in a two-way
race with that candidate.
The problem is that in complex elections, there may well
be a circular relationship in which A beats B, B beats C,
and C beats A. Most of the variations on Condorcet use
various means of resolving the tie. See
Cloneproof Schwartz Sequential Dropping
for details. Debian's variation is spelled out in the
constitution,
specifically, A.6.
Manoj Srivastava